供应链之家

地质矿产集团公司与内蒙古蒙电招标公司交流座谈

8月21日,地质矿产集团公司招投标采购中心主任刘来斌一行4人到访内蒙古蒙电招标公司。公司党总支委员、副总经理赵喜、副总经理王旭及相关专设职能部门负责人参加交流座谈会议。双方围绕招投标采购管理、智能化封闭评标基地运营管理等方面工作进行深入交流。

图片1.png

刘来斌一行首先来到内蒙古电力集团智能化评标基地,听取工作人员关于智能化评标基地的讲解,深入了解评标基运营情况。

图片2.png

现场参观后,双方召开座谈会进一步深入交流探讨。会上,赵喜对刘来斌一行的来访表示欢迎,并就公司基本经营情况、机构人员设置、评标基地建设运营等方面进行了详细介绍。王旭对公司招采主营业务、开评标业务及目前代理机构业务执行的相关法律法规和制度做了详细介绍。

图片3.png

刘来斌表示,内蒙古蒙电招标公司在招标采购管理、评标基地建设等方面有很多宝贵经验,值得学习借鉴。希望未来双方能够进一步深化合作交流,继续在相关业务领域探索合作,携手共赢。

本次座谈会的顺利召开,加深了地质矿产集团对公司的认识、理解和支持,为双方搭建了良好交流合作的平台,也进一步提升了公司的社会认知度和行业认知度,对加快开拓公司外部市场、实现高质量发展具有积极意义。

官宣!2024中国汽车供应链大会暨第三届中国新能源智能网联汽车生态大会9月召开

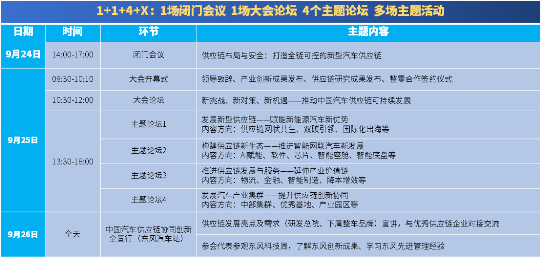
2024中国汽车供应链大会暨第三届中国新能源智能网联汽车生态大会(以下简称“供应链大会”)将于9月24-26日在武汉经开区正式召开。8月26日,中国汽车工业协会秘书长助理李桂新代表组委会宣布了这一重磅消息。本届大会将以“新挑战、新对策、新机遇——推动中国汽车供应链可持续发展”为主题,由中国汽车工业协会和东风汽车集团有限公司联合主办。值得关注的是,“中国汽车供应链协同创新全国行”系列活动也将在大会期间启动。

图片中国汽车工业协会秘书长助理李桂新

共迎新挑战,共享新机遇当前,全球新一轮科技革命和产业变革正蓬勃发展,以电动化、智能化为代表的技术变革浪潮席卷全球,汽车产业链供应链在这一全新的大变局中不断迎来新机遇、新挑战。随着电动化、智能化、网联化、低碳化的加速融合,汽车产业结构和布局正发生深刻变化,新型产业链供应链也在加速形成。历经多年发展,中国已成为全球新能源汽车竞争主战场、智能网联汽车创新热土,拥有较为完整的智能网联新能源汽车产业体系,供应链在满足国内市场需求的同时,也融入了全球供应链体系,且成本优势惠及全球。我国汽车产业链供应链水平在不断提高,制造业水平已位居前列。目前国内形成了六大主要汽车产业集群,一批具有比较优势的零部件企业规模不断扩大,进入全球化的配套体系,为稳定国内外汽车供应链体系起到了重要的支撑作用。与此同时,国际形势愈发复杂多变,全球经济不确定性持续增加,国内汽车市场竞争已相当激烈,企业降本增效需求不断增强,中国汽车行业乃至供应链的发展前景依旧充满挑战。党的二十大报告以及2024年政府工作报告中均指出,要着力提升产业链供应链韧性和安全水平,要推动产业链供应链优化升级,实施制造业重点产业链高质量发展行动,着力补齐短板、拉长长板、锻造新板,增强产业链供应链韧性和竞争力。在此背景下,供应链大会以“新挑战、新对策、新机遇——推动中国汽车供应链可持续发展”为主题,应时应势而来。本次大会得到了中国机械工业联合会的指导,将由中国汽车工业协会和东风汽车集团有限公司联合主办,汽车纵横全媒体、中国汽车工业经济技术信息研究所有限公司协办。

共商新对策,6场会议直击痛点据李桂新介绍,本届大会共设置1场闭门会议、1场大会论坛和4场主题论坛等6场会议,并有供应链研究报告发布、创新成果推介、参观等一系列发布或配套活动。其中,1场闭门会议将聚集深耕汽车行业多年的企业领袖、顶级专家、政府部门领导等,围绕当前汽车供应链各方关注的重点话题进行深入研讨,共商解决方案,指引产业未来。1场大会论坛围绕主题邀请政产学研领域知名专家及企业高层发表精彩演讲,同期还将发布2024中国汽车供应链优秀创新成果、供应链研究报告等一系列重磅内容,全方位展示我国汽车供应链的新面貌、新成绩。

图片

4场主题论坛紧扣汽车行业发展脉络,分别围绕“发展新型供应链——赋能新能源汽车新优势”、“构建供应链新生态——推进智能网联汽车新发展”、“推进供应链发展与服务——延伸产业价值链”、“产业集群高质量发展——提升供应链创新协同”等主题,将邀请众多行业专家学者、龙头零部件企业领袖等一起分享和探讨行业关注的重点问题与应对策略,让各方了解最前沿的行业动态。

继续推动可持续发展,

大会亮点精彩纷呈拥有21年成功举办历史的供应链大会,见证了中国汽车产业的高速发展,持续为中国汽车产业链供应链发展建言献策、推波助力,深受行业关注,得到了广大汽车供应链企业的认可和积极参与。一直以来,中国汽车供应链大会紧密结合汽车行业面临的问题与挑战、转型与创新而不断对大会进行全面升级:2020年,大会顺应产业链供应链发展形势,紧扣行业痛点问题,从零部件年会升级为中国汽车供应链大会;2021年大会首次发布汽车供应链优秀创新成果,受到各方肯定和欢迎;2022年大会首次增加战略峰会环节,聚焦供应链建设顶层设计研究,围绕六大挑战提出十三项对策,得到政府部门和行业企业的好评;2023年,大会首次发布了《中国汽车供应链布局与安全研究报告》,系统梳理布局情况,直击痛点问题,广受各界关注。本届供应链大会不仅在议题设计上优中选优,还为行业各方从内容到技术呈现了丰富的创新成果。李桂新介绍说,本次大会有三大亮点:一是中汽协会全力打造的“中国汽车供应链协同创新全国行”系列活动将在大会期间正式启动,首站活动将在东风汽车举行,参与嘉宾将能充分了解到东风汽车供应链发展的方向和成果,同时开展供需对接交流等活动。当前,一系列电动化、智能化、网联化、低碳化等领域的关键核心技术正在不断迭代、加快突破。随着这些技术的深度发展,协同研发和全球产业链合作更加重要,协同创新已成为全球发展的主流模式。为推动中国汽车供应链的优化升级,加快构建汽车供应链新生态,宣传整车及供应链优秀企业在行业发展中的引领作用,促进产业链上下游企业协同发展,中汽协会全力打造“中国汽车供应链协同创新全国行”系列活动,旨在助力中国汽车产业高质量发展。后续各站活动已在陆续筹备中。二是《中国汽车供应链布局与安全研究报告》(以下简称《研究报告》)作为本届大会重要内容之一,将在去年首次发布基础上全面“升级”:进一步拓宽各集群与细分领域的研究广度,提升报告覆盖度;进一步挖掘细分领域与子行业的研究深度,细化研究颗粒度;进一步提升供应链研究的战略高度和精度,增强建议精准度。据介绍,《研究报告》是在部委及各地方政府相关部门的支持下,由中国汽车工业协会组织行业T10整车企业,6大产业集群行业协会及中汽协会20多个分会共同完成的,形成了“1+6+N”研究报告,即1个中国汽车供应链研究总报告,6大产业集群汽车供应链研究分报告,N个汽车子行业报告,对我国汽车供应链布局、建设和实施路径提出了建议。自2023年首次发布以来广受业界关注,将继续为中央制定政策、优化产业布局,地方招商引资、企业供应链优化、增强竞争能力提供更精准的决策参考。三是本届大会将继续开展第四届中国汽车供应链创新成果推介活动,覆盖汽车产业链全链条上下游,重点呈现针对电动化、智能化、网联化、轻量化、数字化和“低碳化、绿碳化”等领域以及传统领域转型升级的前沿技术和最新成果,系统展示我国汽车产业链供应链的创新与突破。

图片(往届盛况)目前,“2024中国汽车供应链大会暨第三届中国新能源智能网联汽车生态大会”正在紧锣密鼓地筹备中,报名通道已经开启,邀约合作洽谈也在进行中。欢迎关注中国汽车供应链大会官方公众号,中国汽车工业协会官方网站及微信公众号,汽车纵横官网、微信公众号及微博等,均可第一时间获得相关最新资讯。

国家能源集团董事长刘国跃:为中国式现代化建设提供能源央企力量

8月13日,《人民政协报》头版刊发全国政协委员,国家能源集团党组书记、董事长刘国跃署名文章《为中国式现代化建设提供能源央企力量》,全文如下:

党的二十届三中全会,是在以中国式现代化全面推进强国建设、民族复兴伟业关键时期召开的一次十分重要的大会。全会根据党在新时代新征程的使命任务和战略安排,抓住改革这个全局性、战略性、根本性重大问题,作出了一系列原创性、引领性重大部署。国有企业作为中国特色社会主义的重要物质基础和政治基础,一直是党执政兴国的重要支柱和依靠力量,能源安全事关经济社会发展全局,能源央企必须深入学习好、领会好习近平总书记关于全面深化改革的一系列新思想、新观点、新论断,同贯彻习近平总书记关于国有企业改革发展和党的建设、关于国家能源安全等重要论述相结合,着眼能源央企职责使命,准确理解每项改革举措的背景和定位、指向和内涵,增强核心功能、提升核心竞争力,更好发挥科技创新、产业控制和安全支撑三个作用,为中国式现代化建设提供国家能源不断前进的动力。

一、准确领会全会关于能源央企改革的新部署新要求

党的二十届三中全会作出的重大改革部署,很多都与国有经济、国资国企、能源工业息息相关,比如,坚持和落实“两个毫不动摇”,构建全国统一大市场,健全因地制宜发展新质生产力体制机制,健全促进实体经济和数字经济深度融合制度,健全现代化基础设施建设体制机制,健全提升产业链供应链韧性和安全水平制度,深化科技体制改革,深化人才发展体制机制改革,完善国家战略规划体系和政策统筹协调机制,完善推进高质量共建“一带一路”机制,健全绿色低碳发展机制,健全国家安全体系,等等,这些都为我们更好把握能源央企改革发展方向指明了“题眼”、作出了“标定”。能源央企要更加自觉地把深化国资国企改革放到中国式现代化这个最大的政治中去谋划、去推进,深入践行习近平总书记提出的“四个革命、一个合作”能源安全新战略,加强能源重点领域改革任务的统筹谋划,以钉钉子精神抓好改革落实,更好承载党和国家赋予的历史使命。

(一)保障国家能源安全是本质要求。能源安全是国家安全的重要组成部分,能源问题是国民经济的命脉,历来是大国战略博弈的焦点,以及各国国家安全的优先领域。近年来,全球能源政治化、阵营化、武器化加剧,我国发展进入战略机遇和风险挑战并存、不确定难预料因素增多的时期,各种“黑天鹅”“灰犀牛”事件随时可能发生。全球能源体系加快转型,能源供需版图深度调整,我国是世界第一能源生产和消费大国,能源生产总量约占世界的1/5,消费总量约占世界的1/4,同时经济仍然保持着中高速增长态势,能源总量保障、峰谷调节等问题凸显,能源需求仍将持续增长,要从中把握能源高质量发展的难得机遇和有利条件。必须深入学习贯彻习近平总书记关于国家能源安全的一系列重要论述,准确把握国家重大安全问题,以更高的标准端牢能源的饭碗,加快优化调整能源结构,加快构建清洁低碳安全高效的能源体系,提供更为安全可靠的能源保障。

(二)坚持绿色低碳发展是鲜明导向。我国生态文明建设同时面临实现生态环境根本好转和碳达峰碳中和两大战略任务,推动绿色化、低碳化是实现高质量发展的关键环节,能源转型是绕不开的重点问题。长期以来,我国面临产业结构偏重、能源结构偏煤、能源效率偏低,碳排放强度较高等问题,人均能源资源禀赋严重不足,高质量发展面临越来越大的能源资源与环境约束,实现14亿多人口整体迈进现代化社会,降低能源消耗总量和消耗强度还面临很大的挑战。到“十五五”时期,煤炭仍然是我国的压舱石能源,石油是战略保持能源,天然气是重要过渡性能源,风光等绿电、绿氢、核电是主力接替性能源,大力发展新能源是战略性必然选择。必须落实“双碳”目标,加快能源绿色低碳转型步伐,既有效保障绿色能源高质量供给,又大力推动节能降碳,构建绿色低碳循环发展经济体系,促进人与自然和谐共生。

(三)培育新质生产力是重要支撑。中国式现代化是人类历史上规模最大、难度最大的现代化,必须创造高度发达的生产力。新质生产力是符合新发展理念的先进生产力质态,特点是创新,核心路径是以科技创新推动产业创新,实质效果是通过先立后破,实现优胜劣汰、破旧立新。当前,围绕新一轮科技革命和产业变革制高点的竞争空前激烈,能源治理正由资源主导向技术创新主导转变,我国能源部分基础材料、关键器件、核心软件受制于人,产业链安全风险加大,自主创新、原始创新更加急迫。同时,传统产业从“模式单一、看天吃饭”向“创新聚优、内涵发展”转变还需加快,战略性新兴产业“低端内卷”“高端不足”、同质化布局,未来产业面临“不进则退、慢进亦退”等局面。必须构建同新质生产力更相适应的生产关系,用数智技术、绿色技术改造提升传统产业,积极发展战略性新兴产业和未来产业,推动科技创新和产业创新深度融合发展,加快发展能源领域新质生产力。

二、在推进中国式现代化中彰显能源央企新担当新作为

党的二十届三中全会对深化国资国企改革作出系统部署,涵盖了国有经济、国有资本、国有资产等不同层面,涉及监管协同、布局优化、创新激励、考核评价等不同方面。能源央企要聚焦中国式现代化这个最大的政治,牢牢把握深化国资国企改革的总体目标、政治原则、鲜明导向、根本要求、重点任务和实践路径,瞄准能源强国和新型能源体系建设,做好安全稳定、经济高效、清洁低碳的统筹平衡,抓好能源安全、能源低碳、能源经济和能源科技“四大战略任务”,确保到2029年完成全会提出的改革任务。

(一)全力抓好能源安全。全会对推进国家安全体系和能力现代化作出重要部署,能源安全事关发展安全、国家安全,保障安全始终是能源发展第一位的任务。要坚持把保障国家能源安全融入总体国家安全体系建设中,全面加强能源国际合作,处理好各类能源协调发展关系,抓好“十四五”“十五五”规划有序衔接,统筹谋划中长期能源电力优化布局,促进全国各区域、各时段能源生产消费协调平衡,做好供需平衡预警,加强能源供应链产业链安全体系建设,不断提升能源供应的韧性、抗打击性、充裕性和可持续性。要立足我国以煤为主的基本国情,提升煤炭资源安全保障能力,完善煤电向系统调节性电源转型机制,优化煤炭和新能源组合体系,巩固增强煤、油、气、核及可再生能源多轮驱动的能源供应保障体系。要把满足人民群众美好生活用能需求作为出发点和落脚点,增强能源电力安全治理体系和治理能力现代化水平,有效应对能源系统气候变化、生产结构、运行特征和控制机理带来的压力挑战,强化提升能源生产安全、运行安全和稳定运行能力,确保高质量发展和高水平安全良性互动。

国家能源集团将坚持以煤炭保能源安全,以煤电保电力稳定,把煤炭资源作为全球战略性矿产资源抢抓储备备份,推进煤炭增储上产,拓宽疆煤出区和进口煤通道,健全迎峰度夏、度冬等应急条件下的能源安全保障机制,巩固提升“煤电路港航、煤电油气化、产运销储用”一体化体系优势,健全现代煤化工产业体系,坚决当好国家能源安全稳定器、压舱石。

(二)全力抓好能源转型。全会对深化生态文明体制改革作出重要部署,锚定碳达峰碳中和目标任务,积极发展清洁能源,推动经济社会绿色低碳转型,已经成为国际社会应对气候变化的普遍共识。要紧紧围绕国际社会气候博弈,立足世界各国发展权和排放权的平衡,实施化石能源消费减量替代,协同推进降碳、减污、扩绿、增长,加强生态保护修复力度,进一步完善拓宽绿水青山转化金山银山的路径体系。要加快建设新型电力系统,推动电力送受协同发展,增强电网对清洁能源的接纳、配置和调控能力,提高配电网综合承载能力,提升电力智能调度水平,破解“弃风”“弃电”率升高问题,提高新能源等绿电优先参与市场化交易比例。要进一步健全风电光伏快速发展的体制机制,有力有序有效加快大型风电光伏基地项目建设,完善全国主要流域水风光一体化规划,积极稳妥推动海上风电和抽水蓄能电站建设。要持续建立能耗双控向碳排放双控全面转型新机制,健全完善耗能严控措施,加强能源领域碳排放统计核算核查监督,构建更加完善的碳市场,加强温室气体资源减排交易。

国家能源集团将健全完善产业创新机制,推动优化升级传统产业和发展壮大战新未来产业“两端发力”,更加注重技术、人才、资本“三素融合”,做到一体化、低碳化、多元化、高端化的高质量发展“四化跃升”。全面加强煤炭与煤电、煤电与新能源、新能源与战新产业“三个联营”,以多元快速创新保可再生能源规模质量发展,加快海上风光资源获取和规模化开发,打造大基地开发标杆,当好煤基油化新材料产业链链长和氢能、新型储能产业策源地,在已经实现新能源突破1亿千瓦装机的基础上,确保“十四五”可再生能源装机占比达到40%。要持续健全完善生态文明建设体系,紧盯黄河、长江等重点区域大保护,高标准建设国家级绿色矿山、绿色电厂、绿色铁路、绿色港口等,全力推动“无废集团”建设,实现全产业100%绿电消费,力争2030年实现碳达峰。

(三)全力抓好能源经济。全会对构建高水平社会主义市场经济体制和健全推动经济高质量发展体制机制作出重要部署,推动能源经济高质量发展,要坚持以新发展理念引领改革,深化能源供给侧结构性改革,进一步完善推动能源工业高质量发展的激励约束机制。要坚持和落实“两个毫不动摇”,明晰能源央企功能定位,深层次融入国家区域发展和国家产业优化大局,聚焦“三个集中”,明确重点投资领域和方向,深化国有资本投资、运营公司改革,建立科学客观、可量化的能源央企功能价值评价体系。要加快形成与能源新质生产力相适应的生产关系,促进能源领域各类先进生产要素向发展新质生产力集聚,发挥重大能源基础设施“稳投资”“兴产业”功能,大幅提升全要素生产率,优化重大产业基金投向和运作。要坚持有效市场和有为政府有机结合,健全促进实体经济和数字经济深度融合制度,推动煤炭和电力全国统一大市场建设,推动中长期、现货和辅助服务市场衔接,完善煤炭长协和电力中长期交易机制,有序扩大电力现货市场规模。

国家能源集团将以加快建设一流国有资本投资公司为契机,继续聚焦主责主业,扩大能源领域有效投资,积极参与全国统一煤炭和电力市场建设、能源管理体制深化改革、竞争性环节市场化改革、能源价格改革,提升企业的增加值、功能价值、经济增加值、战略性新兴产业收入和增加值占比、品牌价值,做强做优“国能e购、国能e商、国能e电、国能e链”四个千亿级生态化平台,加快建设工信部人工智能产业行业大模型领域链主企业,推进国有资产保值增值,坚定不移做强做优做大国有资本和国有企业。

(四)全力抓好能源科技。全会对构建支持全面创新体制机制作出重要部署,深化能源技术革命,要坚持“四个面向”,聚焦能源关键领域和重大需求,构建支撑高水平自立自强的新型能源科技创新体系。要加强国家能源战略科技力量建设,实施科技创新“支撑能源转型的煤炭清洁高效利用”“智能电网”重大专项和“可再生能源”等能源领域国家重点研发计划,完善依托能源工程推进科技创新政策体系和工作机制,依托骨干企业、科研院所和高校,建设高水平能源技术创新平台,推进可再生能源、储能、氢能、智能电网等关键技术攻关和工程示范。要强化企业科技创新主体地位,支持能源企业更大范围、更高层次、更深程度融入国家创新体系,建立培育壮大能源科技领军企业机制,推动能源产业链上下游联动、大中小企业融通创新,持续开展能源领域首台(套)重大技术装备申报和评定,利用创投基金投早、投小、投长期、投硬科技。要进一步优化人才发展体制机制,着力培养造就战略科学家、一流科技领军人才和创新团队,着力培养造就卓越工程师、大国工匠、高技能人才,建设能源产业一流技术工人队伍,完善青年创新人才发现、选拔、培养机制,建立完善精准、差异化、长周期的科技创新考核体系,建立以创新能力、质量、实效、贡献为导向的人才评价体系。

国家能源集团将瞄准建设世界一流科技领军企业目标,实施“1331”科技创新驱动发展战略,坚定“创新是企业的责任”的理念,紧扣国家发展重大战略,紧跟国家重大项目,紧接国家级研发平台,增强“非我不可”的担当,深耕“非常必要”的领域,坚定“非干成不行”的决心,坚决扛起“支撑能源转型的煤炭清洁高效利用”2030重大专项这一科技创新领先工程,进一步完善科研组织体系和管理机制,加强原始创新,激发人才活力,在煤炭绿色智能开发、煤炭灵活高效发电、低碳高效煤制油气、碳捕集利用与封存等4个方面,培育全球领先的新质生产力。

新征程上,进一步全面深化改革、推进中国式现代化的号角已经吹响。国家能源集团将切实把思想和行动统一到党中央关于进一步全面深化改革的重大决策部署上来,牢牢把握时代、实践和人民的新要求,一步一个脚印,以国资央企的实际行动坚决朝着把强国建设、民族复兴宏伟蓝图一步步变成现实的方向努力。