中央电视台 | 中国新闻:四川阿坝:直升机助力特高压输电工程建设
发布日期: 2025-05-30

正在建设中的阿坝成都东1000千伏特高压交流工程,是国家重要的输电通道,全长约735千米,其中阿坝州内区段高山峻岭地形占比高达91%,运输索道架设难度大。为此,国家电网公司专门出动直升机在重点线路区段开展基础施工、铁塔组立和架线等全部施工物资的运输作业,总运输量超1300吨,为提升复杂山区大型基建项目的机械化施工水平积累了宝贵经验。
发布日期: 2025-05-30

正在建设中的阿坝成都东1000千伏特高压交流工程,是国家重要的输电通道,全长约735千米,其中阿坝州内区段高山峻岭地形占比高达91%,运输索道架设难度大。为此,国家电网公司专门出动直升机在重点线路区段开展基础施工、铁塔组立和架线等全部施工物资的运输作业,总运输量超1300吨,为提升复杂山区大型基建项目的机械化施工水平积累了宝贵经验。
中国供应链安全已构建从总量政策到行业专项、从财税支持到金融服务的全方位政策体系。在“供给侧结构性改革”和“双循环”战略背景下,我国持续推动产业链供应链韧性提升,形成了以自主创新为核心、以产业基础再造和产业链提升为方向的发展路径。我国已大幅减少对欧美高端制造的依赖,但在关键技术和核心零部件领域仍存短板。面对地缘政治摩擦挑战,我国正加快全球供应链网络建设、深化国际合作、强化“走出去”和“引进来”双向开放,以提升供应链弹性;同时通过人才培养、优化投资环境和技术创新防止产业空心化。我国供应链战略正由过去的规模扩张向质量提升、由单纯市场参与向规则引领转变,旨在打造具备国际竞争力的现代产业体系。
中国自2012年起构建系统性供应链安全政策体系,涵盖总量与行业层面。在“供给侧结构性改革”“双循环”战略下,中央政府不断提升产业链供应链韧性和安全水平。习近平总书记强调产业链供应链关键要自主可控、安全高效。财政方面,高新技术企业所得税优惠、增值税留抵退税、研发费用加计扣除等政策大幅降低企业创新成本,以及设立专项资金支持中小企业数字化转型等。金融方面,建立产业链金融服务体系,通过“一链一策一批”政策促融资。行业政策方面,高端装备制造实施“可靠性倍增工程”,汽车建监测评估平台,电子信息聚焦集成电路,新材料“补链强链”,生物医药强化高端医疗设备保障,能源提升多元化供给,农业保粮食安全。
我国已成为全球供应链重要枢纽。2024年进出口总额6.16万亿美元,制造业规模连续15年全球第一,在贸易量最大的中间品领域,我国多数产品产量位居全球前列,持续巩固在全球供应链中的竞争优势。在供应链格局演变中,中国对欧美依赖逐步降低,与日韩产业合作深度嵌入,与东盟形成双向依赖态势,与俄罗斯能源合作持续强化。与此同时,部分高附加值行业仍呈现“加工组装强、核心技术弱”的特征,中低端产品国产化率较高,但高端环节仍存在进口依赖。未来,短期通过成本管控、技术创新和市场多元化策略应对外部冲击;中长期着力构建海外供应链网络,推动全球产业链优化布局以增强韧性;同时,在国内构建人才、投资和技术支撑体系,防范产业空心化风险。中国正加快构建以先进制造业为支撑的现代产业体系,全力打造具有国际竞争力的供应链安全体系。
中国供应链安全政策体系建设
(一)总量层面政策
1.总体战略与指导思想
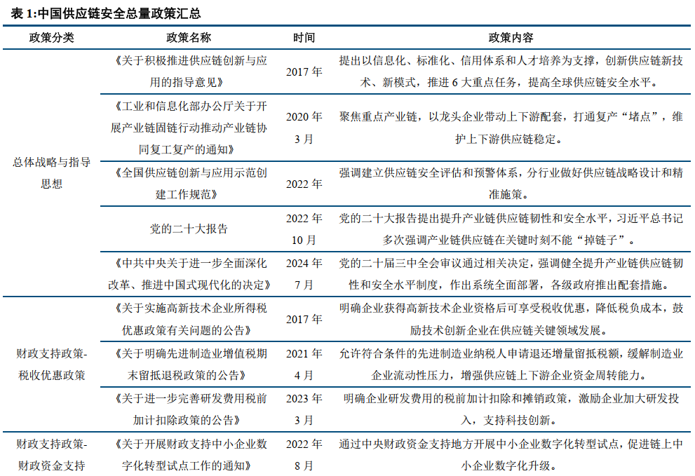
2012年党的十八大以来,中央政府在“供给侧结构性改革”、“双循环”战略背景下相继出台多项综合性政策,以提升产业链供应链韧性和安全水平。习近平总书记多次对产业链供应链安全稳定作出重要指示,强调“要把增强产业链韧性和竞争力放在更加重要的位置,着力构建自主可控、安全高效的产业链供应链”“粮食、能源、重要资源上要确保供给安全,要确保产业链供应链稳定安全”。
2017年,国务院印发《关于积极推进供应链创新与应用的指导意见》,提出以信息化、标准化、信用体系和人才培养为支撑,创新供应链新技术、新模式。意见强调推进农业、制造、流通、金融、绿色以及全球供应链建设6大重点任务,提高全球供应链安全水平。此文件为产业链供应链各环节的协同创新提供了制度基础,促进多部门多领域的统筹布局。此后,中央经济工作会议、五年规划和专项改革文件频频指出要强化产业链供应链安全。
2020年3月,工业和信息化部办公厅印发《关于开展产业链固链行动推动产业链协同复工复产的通知》指出,聚焦重点产业链,以龙头企业带动上下游配套,打通复产“堵点”,落实复工支持政策,加快产业链协同复工复产,维护上下游供应链稳定。《通知》有效发挥了龙头企业的牵引作用,强化了产业链各环节的联动复苏能力。
2022年商务部等8单位关于印发《全国供应链创新与应用示范创建工作规范》,再次强调“建立供应链安全评估和预警体系,提高风险动态监测、实时预警能力”;分行业做好供应链战略设计和精准施策,形成安全可靠的产业链供应链。该规范推动了风险管理标准化,为供应链安全提供了制度化预警和应对机制。
党的二十大报告提出,要“着力提升产业链供应链韧性和安全水平”,习近平总书记在多次讲话中强调产业链供应链在关键时刻不能“掉链子”,这是大国经济必须具备的重要特征。2024年党的二十届三中全会审议通过的《中共中央关于进一步全面深化改革、推进中国式现代化的决定》强调“健全提升产业链供应链韧性和安全水平制度”,并作出了系统全面部署,要求加强重点产业链体制机制建设,推进技术攻关和成果应用,建立安全风险评估与应对机制,加快完善国家储备体系。各级政府亦推出配套措施,如组建纾困基金、实施关键零部件国产替代项目、金融机构提供供应链融资支持等,通过财政补贴、税收减免、信贷扶持等多种手段提升产业链整体稳定性和自主可控能力。
2.财政支持政策
(1)税收优惠政策
2017年国家税务总局《关于实施高新技术企业所得税优惠政策有关问题的公告》明确企业获得高新技术企业资格后,自高新技术企业证书注明的发证时间所在年度起申报享受税收优惠,并按规定向主管税务机关办理备案手续。此举通过降低税负成本,鼓励技术创新企业在供应链关键领域深耕发展,为高端产业链构建提供税收支撑。
2021年4月,财政部《关于明确先进制造业增值税期末留抵退税政策的公告》提到,为进一步促进先进制造业高质量发展,符合条件的先进制造业纳税人可以在纳税申报期向主管税务机关申请退还增量留抵税额,并明确允许退还的增量留抵税额=增量留抵税额×进项构成比例。该政策有效缓解了制造业企业的流动性压力,增强了供应链上下游企业的资金周转能力。
2023年3月,财政部、税务总局《关于进一步完善研发费用税前加计扣除政策的公告》为进一步激励企业加大研发投入,更好地支持科技创新,明确企业开展研发活动中实际发生的研发费用,未形成无形资产计入当期损益的,在按规定据实扣除的基础上,自2023年1月1日起,再按照实际发生额的100%在税前加计扣除;形成无形资产的,自2023年1月1日起,按照无形资产成本的200%在税前摊销。此措施导向企业持续技术攻关,为产业链升级提供源头创新动力。
(2)财政资金支持
2022年8月,工业和信息化部办公厅、财政部发布《关于开展财政支持中小企业数字化转型试点工作的通知》,指出要通过中央财政资金支持地方开展中小企业数字化转型试点,旨在加快带动一批中小企业成长为专精特新企业,推进产业基础高级化、产业链现代化。中央财政对完成改造目标的服务平台安排奖补资金。每个服务平台最高奖补不超过600万元,按照不超过每家试点企业实际改造成本的30%且奖补资金最高不超过30万元进行测算。该通知通过财政奖补,促进链上中小企业数字化升级,夯实供应链创新基础。
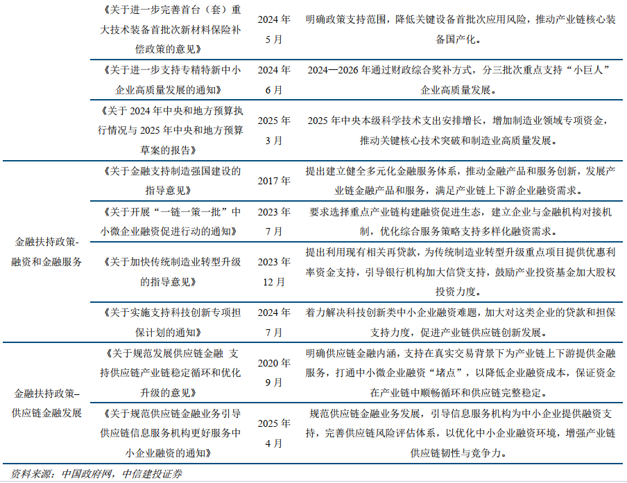
2024年5月,工业和信息化部、财政部、金融监管总局联合发布了《关于进一步完善首台(套)重大技术装备首批次新材料保险补偿政策的意见》,明确政策支持范围包括加快首台(套)推广应用、加快首批次推广应用、重点支持国家战略领域,规定财政部按规定及时分配和拨付补助资金,支持关键技术和产业链发展。政策通过保险补偿与财政配套,降低了关键设备首批次应用风险,推动产业链核心装备国产化。
2024年6月,财政部、工业和信息化部财政部《关于进一步支持专精特新中小企业高质量发展的通知》,提到要提升专精特新中小企业补链强链作用,增强产业链配套能力。2024—2026年,聚焦重点产业链、工业“六基”及战略性新兴产业、未来产业领域,通过财政综合奖补方式,分三批次重点支持“小巨人”企业高质量发展。2024年首批先支持1000多家“小巨人”企业,以后年度根据实施情况进一步扩大支持范围。该政策通过集中资源精准扶持链上重点企业,强化产业链条完整性和协同效率。该报告体现了财政资源在保障关键技术自主可控、稳链强链中的统筹调度功能。
2025年3月,财政部《关于2024年中央和地方预算执行情况与2025年中央和地方预算草案的报告》,提到2025年中央本级科学技术支出安排3981.19亿元、增长10%,进一步向基础研究、应用基础研究、国家战略科技任务聚焦。引导资源向科技创新领域集中,推动关键核心技术突破,减少对国外技术的依赖,提高产业链供应链的自主可控能力。同时中央财政增加制造业领域专项资金,2025年安排118.78亿元、增长14.5%,推动制造业重点领域高质量发展,提升产业链供应链韧性和安全水平。
3.金融扶持政策
(1)融资和金融服务
2017年人民银行等五部门《关于金融支持制造强国建设的指导意见》指出要进一步建立健全多元化金融服务体系,大力推动金融产品和服务创新,加强和改进对制造强国建设的金融支持和服务。并提到要大力发展产业链金融产品和服务。鼓励金融机构依托制造业产业链核心企业,积极开展仓单质押贷款、应收账款质押贷款、票据贴现、保理、国际国内信用证等各种形式的产业链金融业务,有效满足产业链上下游企业的融资需求。该意见从机制创新层面推动了金融资源更精准嵌入产业链流通环节。
2023年7月,工业和信息化部等五部门《关于开展“一链一策一批”中小微企业融资促进行动的通知》,要求各地需选择重点产业链构建融资促进生态,建立企业与金融机构对接机制,深入调研收集企业信息以缓解信息不对称,优化授信、增信、上市培育、股权投资等策略,丰富综合服务策略支持多样化融资需求,同时强化组织协调、政策协同和培训服务等保障措施,以推动中小微企业融资促进工作走深走实。该通知优化了产业链中小企业融资匹配机制,增强了供应链协同弹性。
2023年12月,工业和信息化部等八部门联发《关于加快传统制造业转型升级的指导意见》,明确提出充分利用现有相关再贷款,为符合条件的传统制造业转型升级重点项目提供优惠利率资金支持。发挥国家产融合作平台、工业企业技术改造升级导向计划等政策作用,引导银行机构按照市场化、法治化原则加大对传统制造业转型升级的信贷支持,优化相关金融产品和服务。鼓励产业投资基金加大传统制造业股权投资支持力度。发挥多层次资本市场作用,支持符合条件的传统制造业企业通过股票、债券等多种融资方式进行技术改造或加大研发投入,通过并购重组实现转型升级。该指导意见聚焦传统制造环节,推动其在产业链中的技术迭代与价值提升。
2024年7月,财政部会同科技部等四部门印发《关于实施支持科技创新专项担保计划的通知》,着力解决科技创新类中小企业因缺少有效抵质押物而面临的融资难题,加大对这类企业的贷款和担保支持力度,重点支持专精特新“小巨人”企业、专精特新中小企业、创新型中小企业等,促进产业链供应链创新发展。该通知提高了科技型企业融资可得性,有利于推动高附加值链条环节培育。
(2)供应链金融发展
2020年9月,中国人民银行等八部门出台《关于规范发展供应链金融 支持供应链产业链稳定循环和优化升级的意见》(以下简称《意见》),提出23条政策要求和措施,稳步推进供应链金融规范发展和创新。《意见》明确供应链金融内涵,支持在真实交易背景下为产业链上下游提供金融服务,打通中小微企业融资“堵点”,以降低企业融资成本,保证资金在产业链中顺畅循环和供应链完整稳定。
2025年4月,中国人民银行等部门再次出台《关于规范供应链金融业务引导供应链信息服务机构更好服务中小企业融资的通知》,指出要规范供应链金融业务发展,引导信息服务机构为中小企业提供融资支持,完善供应链风险评估体系,以优化中小企业融资环境,增强产业链供应链韧性与竞争力。
(二)行业层面政策
1.高端装备制造行业
制造业是国民经济基础,高端装备制造关系国家战略安全。2015年国务院印发《中国制造2025》提出推进制造业创新升级和“补短板”工程,强调围绕产业链部署创新链、突破关键核心技术、完善产业链条。2023年7月工业和信息化部等5部门印发《制造业可靠性提升实施意见——加快提升重点行业关键产品可靠性水平》,针对机械、电子、汽车行业实施“可靠性倍增工程”,提高精密零部件、关键材料与核心软件可靠性,强调通过提高核心部件可靠性“增强产业链供应链韧性”。2023年8月,工业和信息化部等七部门关于印发《机械行业稳增长工作方案(2023—2024年)》明确提出到2024年要“产业链供应链韧性和安全水平持续提升”,并启动强链补链行动,提升工业母机、仪器仪表、智能制造等关键领域技术能力。各级政府还支持制造业向中西部地区有序转移,分散风险。这些政策着力在关键核心技术攻关、产业基础再造、重大装备项目等方面强化支持,以填补产业链短板,提升供应链稳定性和竞争力。
2.汽车行业
汽车行业是现代制造业体系中的支柱产业之一,具有产业链条长、带动能力强、技术集成度高等特点,对推动高端制造发展、促进消费升级和稳定工业增长具有重要意义。2023年8月,工业和信息化部等七部门《关于印发汽车行业稳增长工作方案(2023—2024年)的通知》,为汽车产业链提供政策支持,保障该重要产业链的稳定发展。发挥产业链供应链畅通协调平台作用,引导上下游企业加强供需对接和深度合作,形成战略联盟、签订长单、技术合作等长效机制稳定供给。组织开展大企业“发榜”中小企业“揭榜”工作,推动形成大中小企业协同创新合力。组织开展“1+N”制造业转移发展对接活动,提升产业链供应链韧性和安全水平。建立健全汽车产业链供应链安全监测评估公共服务平台,动态监测链上企业供应变化趋势,及早识别供应链安全风险。
3.电子信息行业
电子信息制造业是战略性、先导性产业,产业链条长、节点多,对工业经济稳增长和国家安全至关重要。2023年8月,国务院印发的《电子信息制造业稳增长行动方案(2023—2024年)》提出,“提升产业链供应链韧性和安全水平”,强化产业链现代化建设。计划聚焦集成电路、新型显示、服务器、光伏等领域,通过补链延链、升级传统产业,推动上下游贯通发展,实现供应链稳定。政策还要求落实促进光伏和锂电等产业链协同发展的通知,强化光伏、锂电上下游对接、建设统一大市场。在支持方面,加快重大项目建设,包括集成电路、5G通信设备、智能硬件、锂电等领域扩产;并通过税收优惠等方式提升芯片、显示等高端元器件供给能力。此外,工业和信息化部等七部门关于印发《机械行业稳增长工作方案(2023—2024年)》指出在电子信息行业实施“供应链风险预警与智能管控”,构建韧性强、弹性大的供应体系。总体来看,电子信息产业政策通过推动关键技术自主创新、支持龙头企业带动上下游、中小企业融通发展等措施,增强了产业链基础并提升产业竞争力。
4.新材料行业
新材料是产业基础的重要组成部分。2021年12月工信部等三部委印发《“十四五”原材料工业发展规划》将新材料纳入原材料工业范畴,部署了新材料创新发展工程和“补链强链”工程。通过创新工程,鼓励突破高端合金、电子化学材料、生物可降解材料等重点品种;通过补链工程,加强协同攻关、拓展配套渠道、建立信息共享平台,突破关键材料“卡脖子”瓶颈。该规划指出要推进石化、钢铁、有色、建材等传统行业技术改造升级,优化原材料布局,兼顾资源节约和环保。例如,在碳纤维、新型光电功能材料、先进陶瓷等领域,加大研发与产业化力度。政策还强化战略资源安全保障和低碳制造,支持通过基地建设和循环利用提升资源可控性。总体看,新材料政策着重布局前沿材料技术,完善产业生态,旨在构建完整有韧性的材料供应链,提高产业链竞争力。
5.生物医药行业
生物医药关乎人民健康和国家安全。2021年12月,国家发展改革委《“十四五”生物经济发展规划》强调建立健全生物产业体系,使产业链供应链更加协调稳定。规划提出发展面向健康需求的生物医药产业,如基因测序、生物育种和生物制药等,提升原始创新能力,并加强药品和医疗器械审批效率。提出要“增强生物医药高端产品及设备供应链保障水平”,支持疫苗、先进诊疗设备等领域的发展,有力支撑疫情防控和应对老龄化。国家鼓励大企业开放创新资源,与中小企业协同攻关,形成产业生态。此外,通过“重大新药创制专项”和中医药发展规划等政策,增强关键药物和生物材料的研发和生产能力。总体而言,生物医药政策通过全链条支持创新和产业协同推进,提高产业链自给率和竞争力,确保医疗卫生物资供应充足。
6.能源行业
能源安全是经济社会的基础性保障。2024年8月,国务院新闻办公室发布《中国能源转型白皮书》,提出坚持能源安全新战略,加快关键核心技术攻关,推动能源产业链与创新链协同发展。政策强调多元化能源供给,包括提升非化石能源比重、推进石油天然气勘探开发和设施升级、构建现代能源体系。在安全保障方面,推动完善石油、天然气、煤炭、电力等能源产供储销体系,建设国家战略油气储备和管网互联互通,加强煤炭保供和电网调度,以夯实粮食、能源、矿产等战略物资的稳定供应能力。同时,中国积极参与国际能源合作,反对“脱钩断链”等保护主义,致力于维护全球能源产业链供应链的稳定畅通。在新能源领域,政策鼓励发展风电光伏、水电、核电等,并加大技术投入与成本控制,培育清洁能源新增长点。通过这些举措,能源产业政策旨在提高能源系统韧性和创新力,为经济可持续发展提供稳固支撑。
7.农业与粮食行业
粮食安全是国家安全的重要基石。国家发展改革委指出,要“牢牢把住粮食安全主动权,坚持以我为主、立足国内、确保产能”,强调在复杂环境下应坚持科技支撑、合理进口并用。《中华人民共和国粮食安全保障法》(2021)进一步明确保障粮食供给的法律责任。国家实施耕地质量提升、高标准农田建设等工程,提高粮食产能和抗风险能力。此外,强调完善农产品生产、储备和流通体系,实施粮食最低收购价和粮食储备轮换制度,夯实“藏粮于地、藏粮于技”基础。在农业产业链方面,支持种业、生猪、蔬菜等领域发展,培育现代农业产业集群,并推进农业数字化、智慧农业,构建农村产业融合发展格局。总体来看,农业政策通过科技创新和制度保障,提升农产品供给能力和质量安全,增强农业产业链的稳定性和竞争力。
中国供应链发展现状全景剖析
(一)中国国际供应链参与度
中国已成为全球贸易和制造业的超级大国。贸易方面,根据中国海关总署数据,2024年中国进出口总额为6.16万亿美元,为世界第一大贸易国。其中出口总额35766.41亿美元,位列第一,增长5.9%,连续8年保持增长;进口总额25847.40亿美元,位列第二,增长1.1%。世界贸易组织(WTO)最新数据显示,2023年中国出口3.38万亿美元,国际市场份额达14.2%,与2022年持平,连续15年保持全球第一;进口2.56万亿美元,国际市场份额达10.6%,较2022年微增,连续15年保持全球第二。稳定的进出口市场份额充分表明,依托产供链配套集成优势和持续创新能力,中国的各类优质产品深受国际市场欢迎。依托超大规模市场优势,中国进口也为各国经济发展提供了强劲动力。
制造业方面,中国作为全球制造业中心的地位继续稳固,中国制造业产出已超过全球第二至第五大制造国总和,在全球供应链中占据核心地位。2024年,我国规模以上工业总产值和制造业投资保持增长,规上工业增加值同比增长5.8%,较2023年提升1.2个百分点;规上工业企业数量达51.2万家,较2023年末增长6.1%;全部工业增加值完成40.5万亿元,制造业规模连续15年居全球第一 。根据联合国最新数据,2024年我国制造业总产出在全球占比达到31.6%,超过第2名到第5名的总和;根据世界银行最新数据,2023年我国制造业增加值在全球占比达到28.8%,同样处于断层领先位置。
根据博鳌亚洲论坛发布的《亚洲经济前景及一体化进程报告》 ,2023年亚洲在全球中间品贸易中占比约41.17%,远超欧美,其中中国作为全球制造业价值链核心地位稳固。具体来看,中国在规模最大的22种贸易品中占据主导,中国生产的电子元器件就占全球该类中间品贸易量的70%。进一步数据显示,中国对全球价值链的贡献和控制力在不断提升:2023年在22种主要中间产品中,中国仍有20种产品保持全球领先地位。由此可见,中国在产品设计、零部件制造和整机组装等环节具备完整产业链优势,尤其在电子、机械等行业具有高度集成的供应体系,为全球产业供应提供了关键支撑。
中国供应链内部呈现“研发—制造—销售”三位一体的分工格局,但各环节发展水平存在差异。一方面,中国拥有完整的制造体系和强大的加工能力,是全球主要产业链节点国。高技术制造业和装备制造持续增长:2023年规模以上高技术制造业企业实现营业收入占制造业比重19.1%,研发投入占比达34.6% ,表明产业链向价值链中高端迈进。我国已有数百家工业企业跻身全球研发投入前列,科技型企业超60万家 。另一方面,在研发与设计层面,虽然投入不断加大,但与发达国家相比整体创新能力还有提升空间;一些核心技术和高端零部件仍依赖进口。销售与营销环节上,中国市场规模庞大,国内流通网络完善,电子商务等新模式增长迅速,为供应链末端扩容提供了动能。然而,中国企业国际化品牌和渠道布局相对薄弱,对外销售多集中在大宗商品和标准化产品,品牌竞争力待提高。产业链各环节特点可以总结为:研发投入比例不断上升;制造环节规模优势明显(尤其是中低端制造和电子组装);销售渠道既包括国内市场(占比大)、亦通过全球电商和渠道拓展全球市场。
(二)对主要经济体的供应链依赖
1.欧美:依赖显著削减,但关键领域仍存短板
中国在过去二十年中已系统性降低对欧美供应链的依赖。基于海关编码HS6进行测算 ,2000年至2022年间,中国依赖美国供应的产品种类从116种锐减57种,对欧盟的依赖产品数量也从235种下降至120种,降幅均超50%。这一转变背后是贸易结构的深度调整:美欧日占中国贸易依赖总价值的比例从2001年的73%断崖式下跌至2022年的35%,其中2018年后美国加征关税政策加速了这一进程,促使中国将大豆、飞机和煤炭等战略物资采购转向巴西、俄罗斯、东南亚国家等非美渠道,而中国对欧盟的贸易依赖在过去十年中基本保持稳定。2024年,欧盟和美国分别占中国进出口总额的12.8%、11.2%,进口占比达10.4%、6.3%,出口占比达14.4%、14.7%。
当前中国供应链依赖重心呈现明显“初级化”特征。2022年矿产、燃料及农产品(含食品)占依赖总价值的75%,较2001年的22%增长超三倍,而技术密集型产品占比已萎缩至边缘水平。在工业部门,机械电子设备的依赖产品数量从2001年的137种剧减至2022年仅22种,占比不足3%,且从早期低复杂度产品扩展到半导体、离心机等高端领域的技术替代。
然而,中国在两大核心领域的供应链仍对欧美国家存在战略依赖:一是高端设备与生产工具领域。在从欧盟进口的商品中,技术密集型产品占比约达一半,主要涵盖两大应用方向。其一为专业技术设备,如制药设备、精密仪器等,这些设备常用于科研、医疗、检测等专业场景,其制造涉及精密技术和复杂工艺,对精度、稳定性要求极高;其二为工业与农业生产工具,包括部分先进农业机械、金属及玻璃加工设备等,它们是大规模生产的核心装备,集成了机械制造、自动化控制、材料科学等多学科技术。两类设备均存在较高技术壁垒,国内短期内难以完全替代。二是关键基础材料领域。如化工行业存在69种关键材料依赖外国供应,涵盖醚类、催化剂等基础化学品。作为工业生产的“基石”,这些材料的纯度、稳定性等指标直接影响下游产品质量。在生产技术和工艺把控方面,国外凭借先发优势建立了成熟体系,国内在质量稳定性和产能上仍有较大追赶空间。由于上述领域存在较高技术壁垒,且国产化替代进程耗时较长,中国仍需通过进口来保障特定高科技供应链的稳定。现有研究显示,尽管中国在高端制成品领域已显著降低外部风险,但在基础科研成果转化为产业应用的环节仍存在明显短板,这一问题的解决尚需长期努力。
2.日韩:深度嵌入中国制造业供应链
中国与日韩在供应链领域形成深度合作格局。中日韩三国经济总量占全球的24%,对外贸易总额占全球的20%。中国已连续多年成为日本、韩国的第一大贸易伙伴,2024年韩国、日本分别是中国的第二、第四大贸易伙伴国。2024年,日韩合计占中国进出口总额的10.3%,进口占比达13.1%,出口占比达8.3%。制造业依赖尤为明显,中国自日韩进口的制造业关联商品占比均超过92%,特别是中间品进口,中国中间品进口占货物进口比例为60.6%,较世界平均水平高14个百分点,而日韩是这些中间品的主要来源。在高端制造领域,中国对日韩的依赖更为关键,2021年机电类产品和仪器部件进口中,自日韩进口占比均超过25%;半导体产业链依赖更为突出,日本企业在光刻胶(全球90%)、硅晶圆(50%)、半导体键合金线(50%)等材料及涂布显像设备(近9成)、清洗设备(超6成)等设备上占据主导地位。从外资投入看,截至2020年底,日韩对华累计实际投资分别达1190.7亿美元和861.9亿美元,制造业投资占比高达69.4%和79.4%,远超中国制造业外资25%的平均水平,在中国制造业实际利用外资中占比近20%,凸显了日韩在中国高端制造业供应链中的不可替代作用。
3.东盟:双向依赖中的结构性矛盾
中国与东盟的贸易合作规模不断扩大,但双向依赖关系中潜藏的结构性矛盾,正成为影响区域产业链稳定与产业发展的关键因素。2024年中国仍保持东盟最大贸易伙伴地位,双边贸易额达6.99万亿元人民币,增长9.0%,占中国外贸总值的15.9%。其中,出口5865.2亿美元,增长12.0%,占比15.3%;进口3958.1亿美元,增长2.0%,占比16.4%。在供应链依赖上,东盟严重依赖中国提供的工业品、组件和资本设备,超过80%的中国进口属于这类商品,这使东盟在供应链中断时极为脆弱,如2022年中国疫情封锁期间越南制造设施因机械零件短缺而停产 。同时,中国产能过剩导致的出口激增已对东盟多个产业造成严重冲击,印尼纺织业在2024年裁员8万人,2025年可能再有28万个岗位面临风险。
4.俄罗斯:能源供应关系的战略性强化
中国对俄罗斯的供应链依赖集中体现在能源和战略矿产领域,且两国经贸合作持续深化。根据国际货币基金组织的数据,中俄贸易总额在近几年快速上升,2024年达2276.29亿美元,同比增加2.12%,其中俄罗斯向我国出口金额在俄罗斯总出口占比从2017年的10.94%飙升至2024年的25.63%。中俄之间能源合作占据核心地位,俄罗斯在2023年超越沙特成为中国最大的原油供应国,全年对华出口原油量突破1亿吨,占中国进口总量的19%,日均供应量达210万桶 ;天然气供应量同步攀升至227亿立方米,超出合同约定量7亿立方米,较2022年增长1.5倍 ;煤炭出口量在2022年达到6407万吨的峰值。能源类产品占中国自俄进口总额的70%以上 ,其中石油及其衍生品、煤炭和天然气分别以47%、11%和9%的占比构成关键支柱。在战略矿产领域,中国高度依赖俄罗斯的镍资源,后者以全球第一的1740万吨储量支撑中国90%的对外依存度 ;俄罗斯的钛资源储量位居世界第二,同样是中国产业链的重要补充。尽管中国主导全球稀土供应,但俄罗斯正通过15亿美元产业投资计划提升产能,目标在2030年占据全球10%的稀土市场份额 。机电产品和农产品进口也呈现显著增长,前者涵盖电机、机械零件等类别,进口额同比增幅达38%。中俄通过《东线天然气合作项目备忘录》《远东地区合作发展规划》等协议深化战略协同,在“一带一路”倡议下持续推进能源基础设施互联互通。这种依赖结构既源于两国资源禀赋的高度互补性,也反映出地缘政治格局演变中供应链安全的战略考量,未来在北极航道开发、跨境支付体系创新等领域可能进一步强化双边合作深度。
(三)行业内部结构分析
1.高端装备制造业:加工组装强,核心技术弱
中国高端装备制造业加工组装能力强,但核心技术较弱,研发、零部件及市场拓展仍存短板。在研发设计方面,中国政府持续推动“国产替代”和关键技术突破,高端装备领域取得一定进展。然而,核心设计和关键技术仍严重依赖外资,尤其在高端机床、航空发动机等领域,德国、日本的技术仍具主导地位。在生产制造环节,中国已具备大规模生产能力,但高精度数控系统、精密传感器等关键零部件仍需从欧美、日本进口。虽然在动力装备、轨道交通等子行业已有自主突破,但总体国产化率仍偏低。销售渠道上,产品主要面向国内市场,出口则集中于东南亚、非洲等新兴市场,欧美市场受技术标准和认证门槛限制,出口比例较低 。
2.汽车产业:产业链完整,芯片算法受制于人
中国汽车产业虽已形成完整产业链,但在芯片、算法等核心技术领域仍存在对外依赖,制约产业高端化发展。中国汽车行业在研发设计方面不断提升,自主品牌积极研发电动汽车、智能网联和自动驾驶技术。但高端电子控制芯片、操作系统、底层算法等核心仍依赖美日韩企业。特斯拉、LG新能源等外资公司在华布局,也推动了部分技术协同。在生产制造方面,中国已构建起全球最完整的汽车产业链,整车与零部件产量均居世界前列,然而核心器件如高性能芯片、传感器、精密电机等依赖进口。近年来,国产电动平台和关键部件实现突破,但整体水平与国际先进企业仍有差距。销售上,中国是全球最大汽车消费市场,主要面向国内,出口则拓展至欧洲和东南亚。虽然中美贸易摩擦影响技术合作,但中国车企对美出口占比较小,整体外需依赖不强。
3.电子信息产业:组装优势明显,高端器件短板突出
中国电子信息产业凭借组装规模占据全球市场高地,但高端器件、核心技术的对外依赖制约产业安全与升级。电子信息行业在研发设计方面实现快速进步,华为、中芯国际等企业带动国产5G通信、消费电子等领域崛起。但高端CPU、GPU、EDA设计工具等仍高度依赖美欧知识产权,成为“卡脖子”环节。生产制造方面,中国是全球最大的电子产品组装基地,承担大量手机、家电等制造任务,但核心零部件如高端芯片、OLED面板仍依赖美、日、韩供应商。中低端零部件实现一定程度的国产替代,但在先进制程方面仍存在较大差距。销售渠道方面,中国制造的电子产品主要出口欧美及东南亚,在全球市场份额高,但面临关键元器件进口依赖和出口管制风险,整体供应链安全压力大。
4.新材料产业:基础产能充足,高端材料技术缺失
中国新材料产业虽基础产能雄厚,但高端材料研发、制造及市场话语权不足,技术瓶颈亟待突破。在研发设计方面,中国对碳纤维、纳米材料、新能源材料等领域加大投入,科研产出显著,但高端合金、电子级化学品等关键材料技术仍受制于欧美日公司。生产制造上,中国具备常见材料的大规模生产能力,如有色金属、化工基础品,但高端精细化工、半导体材料(光刻胶、特殊气体)仍依赖进口。部分国产替代正在推进,技术门槛依旧较高。销售渠道方面,新材料主要供应国内高科技制造产业,低端产品出口至新兴市场,欧美在高端材料市场仍占据主导地位。
5.医药产业:中低端突破、高端受制
我国医学影像设备领域的供应链呈现“中低端突破、高端受制”的结构性特征。长期以来,高端医疗设备供应链高度依赖进口,但近年来在国家政策驱动下,供应链逐步完善,中低端产品基本实现国产化替代,DR设备国产化率达80%,超声设备达57%。在高端设备领域,虽然核心零部件自研率显著提高,联影、迈瑞等头部企业已实现部分技术并跑或领跑,但医用芯片、探测材料等关键环节仍高度依赖进口,在三级医院市场中,CT和磁共振设备的进口品牌保有率仍高达80%和89%。面向未来,行业正向”两高一低三化”方向发展,即高分辨率、高灵敏度、低辐射剂量以及智能化、网络化、诊疗一体化,通过聚焦产业链关键环节攻关、布局颠覆性前沿技术、加强医工融合人才培养,我国医学影像设备行业有望在新一轮科技变革中实现供应链自主可控和高质量发展 。
6.能源产业:新能源领先,传统能源设备滞后
中国新能源技术与出口优势突出,传统能源设备依赖进口,能源供应对外依存度较高。中国在风能、太阳能、新能源电池等研发领域技术领先,自主产品已具国际竞争力。然而,在核电设备、燃气轮机、大型深海钻探装置等领域,仍依赖欧美技术。在生产制造方面,中国已成为全球最大的光伏和风电设备制造国,相关产业链较为完整。但石油、天然气开采关键设备仍需进口,技术空白尚存。销售方面,中国能源结构依旧高度依赖进口石油和天然气,2023年原油进口再创新高,主要来源国为俄罗斯、沙特、伊拉克等 。同时,新能源设备大量出口新兴市场,国际局势波动对传统能源进口构成较大影响。
7.农业与粮食产业:主粮自给,高端种源和设备不足
中国主粮基本实现自给自足,但高端种源、农业装备核心部件及部分农产品仍存在显著对外依赖。中国农业科研体系不断提升,水稻、小麦等主粮育种成果显著,但高产优质大豆等种源仍受限于国外公司。现代农业装备如无人机、精密播种系统在关键部件上依赖欧美技术。在生产制造方面,中国农机产量全球第一,但高端收割设备、GPS导航系统等核心零部件多为进口。化肥、饲料基本自给,但高端农药、兽药依赖进口。销售方面,农业生产主要面向国内消费市场,自给率高但对外依赖不容忽视,特别是在大豆、玉米、棉花等农产品上,进口占比大,2022年中国进口大豆612亿美元(主要来自美国和巴西) 。出口则以蔬菜、水果、水产品为主,出口地集中于东南亚和中东等新兴市场。鉴于高端种源、核心设备的对外依存及国际供需不确定性,亟需强化产业链韧性,提升农业粮食供应链稳定性。
(四)受美方关税冲击行业及供应链受损现状
2025年4月,美国宣布对自中国出口商品加征“对等关税”至145%,中国也同步对部分自美进口商品加征最高达125%的关税。美国此轮对等关税措施对中国机电、纺织、家具、化工等出口导向型行业冲击显著,行业利润空间明显压缩。例如,2024年中国对美出口商品里,电机、电气设备及其零件等机电产品出口额居于首位,占比24.0%,其他如纺织、家具、化工产品的对美出口额也占较高比例。这些行业恰是受美方关税冲击的重点领域,在关税冲击下面临订单承压、成本上升的严峻处境。
与此同时,一些高度依赖美国产品输入的领域则面临“倒逼”国产化的窗口期。2024年中国对美进口的商品中,像核反应堆、锅炉、机器等机械设备(占比12.1%),电机、电气设备及其零件(占比11.1%),光学及医疗仪器(占比7.8%)等,均是具有较高科技附加值的品类。这些领域过去对美进口依赖度较高,在此次美国对等关税冲击下,这些领域进口成本攀升、供应稳定性受损,正加速推进国产替代进程。
总体来看,对等关税的直接影响主要集中在劳动密集型和机电制造等传统出口行业,不仅订单承压,还推高了原材料和零部件的进口成本。此次冲击带来重要启示,中国应加快提升产业链自主可控能力,推进关键核心技术和装备的国产替代,同时积极拓展多元化市场与供应来源,以增强供应链韧性。例如,在高端芯片、航空发动机、医疗仪器和设备等领域,受关税驱动,国内市场可能加速推动国产产品替代进口。
2025年5月12日中美日内瓦联合声明相互下调关税,短期来看,关税大幅下调将为中国制造业带来直接缓解。机电设备、纺织、家具、化工等出口行业将从145%高关税中解脱,出口订单回升,利润空间修复。同时,对机械设备、光学医疗仪器等高科技产品的进口成本显著降低,缓解国内相关产业供应压力。生物医疗等依赖进口的行业将面临“成本下降vs.国产替代”的战略选择。中长期来看,经历高关税冲击的中国供应链已发生结构性变化,自主性和韧性显著增强。企业将构建更多元化、更有弹性的供应网络,生物医疗、半导体等关键领域的国产替代进程不会逆转。关税下调为制造业向价值链高端攀升创造更好环境,企业可相对更从容地进行技术升级。基于对贸易政策不确定性的认识,中国企业将更坚定地推进多元化市场开拓和海外布局。中美供应链关系将进入竞合新常态,在高端制造、生物医药等关键领域,国产替代与国际合作并存,形成更复杂但更稳定的供应链生态。
未来中国供应链发展态势
(一)短期策略:应对外部冲击的攻防并举
在关税冲击和技术封锁等外部风险加剧的背景下,中国供应链短期策略侧重于降低外部依赖和提升应急能力。企业层面将进入全面战略调整阶段:通过成本控制、精细化管理和合规经营应对关税压力;通过持续技术创新提高产品竞争力,主动“以质换量”减缓贸易壁垒影响;通过市场多元化和区域替代调整供应链。例如,推行供应链数字化、智能化和绿色转型,优化物流与库存管理以降低成本,并拓展东盟、拉美、中东、非洲等新兴市场分散风险。政策层面,政府将加大对受冲击行业的临时扶持力度,如提供税收优惠、出口退税和供应链金融支持,快速建立应急物资储备。此外,还可以通过加快通过中国—欧亚(中欧)班列、港口枢纽建设等方式畅通替代市场和物流渠道,并在关键原材料和核心零部件方面实行出口管制和进口替代政策,以增加谈判筹码和安全备份。总体来说,短期内的目标是将关税、技术封锁等外部冲击转化为产业结构调整和升级的契机。
(二)中长期趋势:海外网络构建与全球再布局
面向未来,中国将继续推动产业链的全球再布局,以提升供应链弹性。具体举措包括:一是加快全球供应链网络建设,积极拓展“一带一路”市场,通过设立海外生产基地、并购外企或加强海外设计中心布局,让生产和销售更接近目标市场。二是深化国际合作,签署更多自由贸易协议并升级现有协定,完善投资保护机制,为跨国供应链提供政策保障。三是强化全球资源配置能力,推动企业参与全球规则制定,打造在产业标准、技术规范等“软实力”上的优势。从战略层面看,构建“走出去”和“引进来”双向平衡的开放体系:利用国外低成本资源和市场优势,同时吸引外资和技术进入国内市场,从而优化全球产业梯度。基础设施方面,加大对境外港口、铁路、公路等交通物流项目的投资,提升对海外重要节点的控制力;金融服务方面,鼓励银行为跨国供应链提供结算、保兑仓等配套服务,降低国际供应成本。通过构建海外产业园、研发中心和营销网络,中国供应链在国际市场上的地位将更加稳固和多元。
(三)防止“产业空心化”的对策:人才投资技术三维支撑
为避免供应链国际化进程中出现“产业空心化”,中国需从人才培育引进、优化投资环境、强化技术创新三方面构建对冲机制,夯实产业根基,提升供应链内生韧性与长期竞争力。一是人才战略:实施更加积极的人才培养和引进政策,搭建产学研一体化平台,鼓励高校和企业培养工匠型人才和复合型创新人才。在人才评价机制方面,坚持“破四唯”和“立新标”相结合,根除人才评价标准单一、方式趋同、“千评一面”等现象,建立以创新价值、能力、贡献为导向的人才评价体系,依据不同职业特性、岗位需求以及人才层次的差异,科学设置分类细化的评价指标。二是投资环境:继续优化营商环境,加大对关键基础设施和战略新兴产业的投入。出台面向供应链安全和产业升级的专项资金、引导基金等,支持中小企业专精特新发展,巩固产业基础。对重点产业链上下游实行差异化扶持政策,鼓励风险资本和产业资本投向高端制造与关键环节。三是技术创新:强化国家战略科技力量,加快实施产业基础再造工程和重大科技专项,破解“卡脖子”难题。完善创新体系,提升企业研发主体地位,鼓励行业联合研发和专利壁垒布局。充分发挥科技创新中心和产业联盟作用,促进科研成果转化和工业化应用。习近平总书记强调,中国制造业存在“大而不强、全而不精”的问题,要求“产业链、供应链在关键时刻不能掉链子”。为此,中国正加快构建以先进制造业为支撑的现代产业体系,通过人才、资金、技术集成发力,增强产业链内生发展动力。这些措施将有助于形成坚定的产业后盾,有效抵御外部冲击,从根本上维护供应链安全与长期竞争力。
(1)特朗普政府关税政策出现超预期大幅调整,如推翻中美经贸联合声明形成的共识,推行更高幅度“对等关税”,或出台其他对华贸易限制性政策,进一步冲击中美贸易,抑制中国对美出口。(2)中国国际经贸关系大幅恶化,除美国外,其他国家跟风采取贸易限制措施,增加贸易壁垒,阻碍中国产品出口。(3)全球贸易保护主义持续抬头,部分国家以产业保护等为由,针对中国出口商品设置技术、环保等各类严苛标准,影响中国产品国际市场份额。(4)地缘政治冲突升级,影响全球供应链稳定,干扰中国出口产业链正常运转,削弱出口竞争力。
10-20元价格带茶饮龙头,2021-2024年公司营收/门店数量CAGR为26%/20%。古茗于2010年在浙江省温岭市大溪镇成立,按2024年GMV以及门店数量统计,是中国最大的10-20元价格带现制茶饮品牌。公司凭借高效的供应链体系以及下沉市场深耕优势,形成“规模扩张→品牌强化→盈利提升”的正向循环。截至2024年末公司门店数量达9914家,一线/新一线/二线/三线/四线及以下门店分别占比3%/17%/29%/27%/24%。2021-2024年公司营收/归母净利润CAGR为26%/319%,业绩增长迅速主因门店快速扩张,2021-2024门店数量CAGR达20%。2024年公司实现营业总收入87.91亿元,同比+14.5%,实现归母净利润14.8亿元,同比+36.9%。
现制茶饮市场高速增长,10-20元价格带规模领先,下沉市场增速领跑。现制茶饮目前处于成长期,2018-2023年行业规模CAGR达19.0%,预估2024年规模达3127亿元,同比增长21.0%,预估24-28年CAGR达16.4%。从价格带来看,10-20元大众现制茶饮店占比最大,2023年市场规模达1086亿元,占比51.3%,按2023年GMV统计,古茗为该价格带龙头,市占率达17.7%。从城市分布来看,下沉市场增速领跑,根据灼识咨询预测,24-28年三线/四线及以下城市现制茶饮市场规模CAGR将达21.3/22.9%%,高于一线/新一线/二线城市的14.5%/15.5%/18.5%。
古茗的产品开发类快时尚品牌zara、shein,“低价高质+快速复制+迭代优化”创造高复购率。古茗前三大单品GMV占比不超过20%,利用货架思维做爆品,在产品开发上采取“快时尚”模式,类似zara、shein,快速迭代成熟市场验证的单品,利用供应链降低成本提供优质平价产品,结合门店渠道优势实现规模化复制,这种“低价高质+快速复制+迭代优化”迎合下沉市场消费者对品质和价格的双重需求,2023年古茗的季度复购率达53%,远超行业均值的30%。当前古茗拓展咖啡业务,扩宽消费场景,预期中长期咖啡将贡献15-20%收入。
鲜果直采+加工配套+冷链网络,构建供应链壁垒。古茗坚持产地直采模式,覆盖云南、广西等核心产区,直采比例达85%,行业平均约60%。产地直采+大规模采购给予古茗极强的议价能力,2023年公司为门店供应的芒果价格较市场低约30%。公司有22个仓库覆盖全国,76%门店位于150公里半径内,实现两日一配,行业普遍为四日一配,鲜果损耗率小于5%,配合地域加密策略仓到店配送成本仅占GMV总额的1%,是行业平均水平的一半。对于奶茶品牌的全国化和市场下沉,供应链之争是关键,古茗为蜜雪以外供应链最强的品牌。
区域加密策略:小区域高占有,强化区域规模效应。在开店策略上,古茗采用“区域加密”策略,截至2024年公司已在浙江、福建、江西、广东、湖南、湖北、江苏以及安徽8个省份实现关键规模,合计贡献GMV的83%,其中在浙江、福建及江西以及该三个省的每个地级市市占率均为第一,形成显著的品牌势能与成本分摊优势。古茗门店分布以低线城市为主,二线及以下城市占比达80%居茶饮品牌之首,2024年古茗乡镇门店数量占比达41%,行业平均约25%。古茗采用业内最严加盟商筛选机制,加盟商体系稳固,单店回收周期约13-15个月盈利能力优异,25年同店强势修复,支撑中长期持续开店动能。今年重点开发省份为两湖两广安徽,预计将新开2500家门店,净增约2000家门店,重点布局县域商业街及社区门店。中性假设下预计古茗中长期开店空间约为2.90万家,门店数量增长空间约两倍。
投资建议:预计2025-2027年收入增速分别为22%/18%/16%,归母净利润增速分别为29%/20%/18%,EPS分别为0.80/0.96/1.13元,对应当前股价PE分别为33x/28x/23x,我们按照2026年业绩给予30倍并按照0.92:1的汇率,给予目标价31.30港元,给予“增持”评级。
风险提示:食品安全风险、门店拓展不及预期、行业竞争加剧风险。